扫一扫添加微信
上海市“十四五”文旅规划:具有世界影响力的社会主义现代化大都市、世界著名旅游城市。
《上海市城市总体规划(2017—2035年)》明确提出,上海将建设成为卓越的全球城市、具有世界影响力的社会主义现代化国际大都市、世界著名旅游城市、世界一流的旅游目的地城市。

在新发展格局背景下,上海围绕打造“国内大循环的中心节点和国内国际双循环的战略链接”世界级城市核心枢纽功能,再次将提升文化和旅游全球影响力和竞争力列入“十四五”时期重点规划内容,分别以建设社会主义国际文化大都市和深化世界著名旅游城市建设为目标制定了“两个专项”。
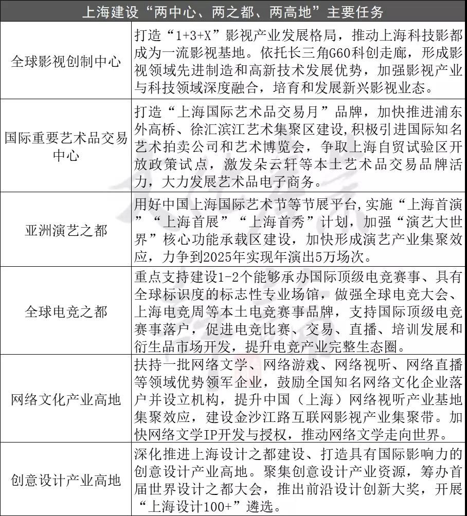
在《上海市社会主义国际文化大都市建设“十四五”规划》中确立,到2025年,快建设成为更加开放包容、更富创新活力、更显人文关怀、更具时代魅力、更有世界影响力的社会主义国际文化大都市”的总体目标。并围绕总体目标,重点聚焦“两中心、两之都、两高地”,加快推进全球影视创制中心、国际重要艺术品交易中心、亚洲演艺之都、全球电竞之都、网络文化产业高地、创意设计产业高地建设。

在《上海市“十四五”时期深化世界著名旅游城市建设规划》中将“一梁四柱”写进总体目标,即加快形成具有全球吸引力旅游产品体系、全球竞争力旅游产业体系、全球配置力旅游市场体系的高品质世界著名旅游城市新格局,着力将上海建设成为都市旅游首选城市、国际旅游开放枢纽、亚太旅游投资门户、国际数字旅游之都。