随着长三角一体化发展战略向纵深推进,沪苏浙皖三省一市在文化事业、文旅产业逐步走向共建共享、互融互通,在全国文旅产业版图中有着举足轻重的地位。据相关统计,目前上海、江苏、浙江和安徽的GDP约占全国1/4,其中文化产业增加值超过全国1/4,在区域GDP中的占比也超过了5%,高于全国平均水平。

值得注意的是,“十三五”期上海都市圈乃至整个长三角区域都存在产业发展趋同且目标定位不明确等问题。因此,“十四五”期间,如何融入双循环新发展格局,在长三角整个区域内进一步做好产业分工与功能互补,增强区域文化和旅游国际影响力?成为沪苏浙皖三省一市“同题竞争”的重中之重和关键抓手。
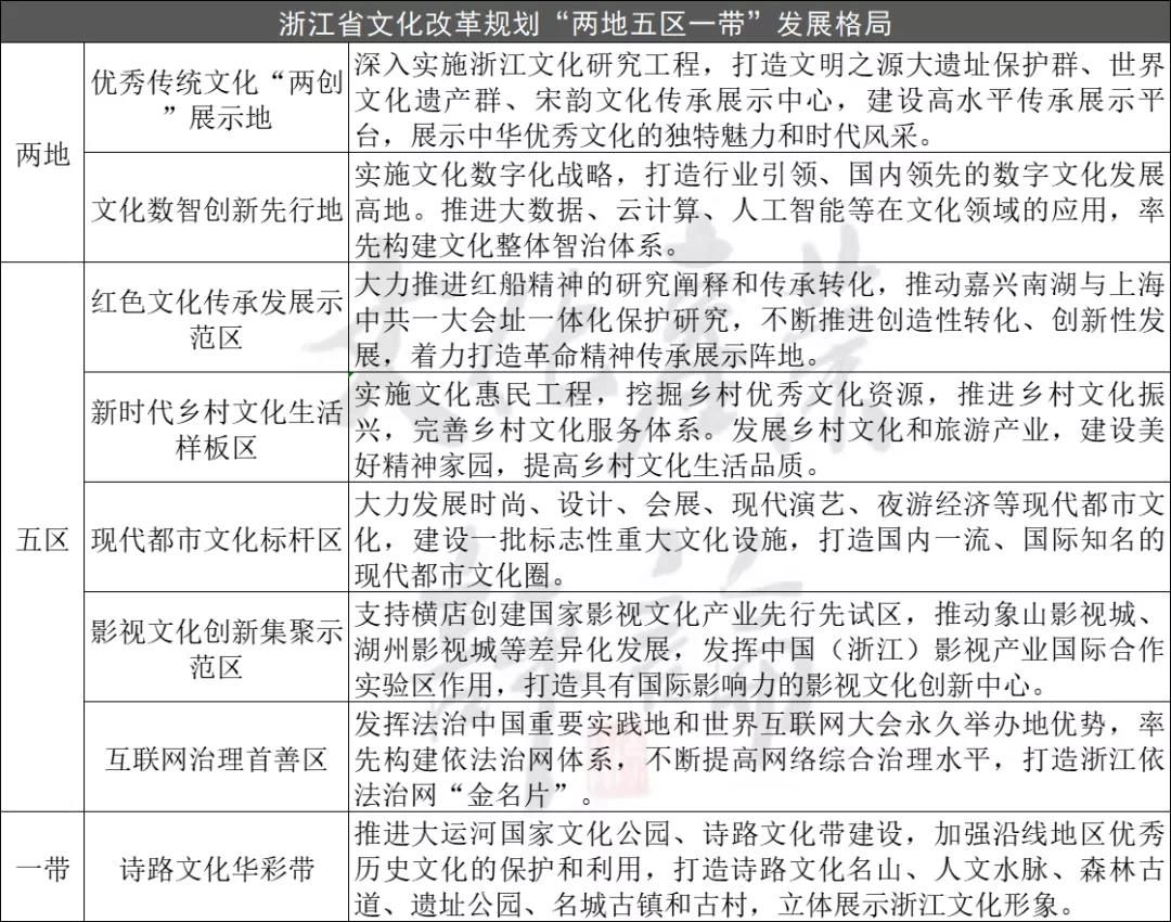
浙江省:到2025年,率先基本建成旅游经济强省,努力成为未来旅游先行地
浙江省与上海同出一辙,分别制定了《浙江省文化改革发展“十四五”规划》《浙江省旅游业发展“十四五”规划》,以“两个专规划”同步推动文化和旅游高质量发展。浙江省在《文化规划》中提出,到2025年,基本建成中国气派、古今辉映、诗画交融的文化强省;到2035年,全面建成文化强省,浙江成为展示社会文明进步和中华文化魅力的闪亮窗眼。
而在《旅游规划》中则提出,到2025年,率先基本建成现代化旅游经济强省,努力成为长三角休闲度假胜地、中国最佳旅游目的地、国际知名旅游目的地和未来旅游先行地。浙江“十四五”期间的旅游总体目标与上海确立的“世界著名旅游城市、世界一流的旅游目的地城市”不相上下,甚至有点“曲同词不同”的文化意境。

江苏省:到2025年,建设成为水韵人文美丽充分彰显的世界著名旅游目的地
与此同时,江苏省《文旅规划》目标定位是,到2025年优质旅游产品成为“人们心目中最美的江苏”重要窗口,江苏建成文化建设高地、旅游高质量发展示范省、文化和旅游深度融合发展样板区,推动江苏成为水韵人文魅力充分彰显的世界著名旅游目的地。并设置“打造国际国内知名旅游目的地”专章、“实施世界级旅游目的地重点产品培育计划”专栏。

目前,虽然安徽省“十四五”文旅发展规划尚未公布,但根据上述“两省一市”的规划目标,顺应长三角一体化发展的大势,抢抓国际化发展的机遇,肯定是文旅规划不可或缺的关键词。
在东南沿海地区主要包括山东、江苏、上海、浙江、福建、广东、海南“六省一市”,无论是经济总量还是文旅产业增加值,几乎占据了全国的半壁江山。
接上而论,虽然沪苏浙“两省一市”文旅规划总体目标呈现“同题竞争”的态势,但“粤闽琼鲁”四省的《文旅规划》却显得自信和从容,总体目标更加注重质量发展优先和固强补弱。
全国免费服务热线
400-850-1230
扫一扫添加微信
微信号:17873333331